Grass inflorescence morphodynamics guides yield improvement in wheat
Mar. 13, 2026
Heterochronic parabiosis alters the transcriptomic landscape to combat aging and aging-related diseases in aging-accelerated mice
Mar. 09, 2026
Enalapril mitigates senescence and aging-related phenotypes in human cells and mice via pSmad1/5/9-driven antioxidative genes
Mar. 09, 2026
A single-cell transcriptomic landscape characterizes the endocrine system aging in the mouse
Mar. 09, 2026
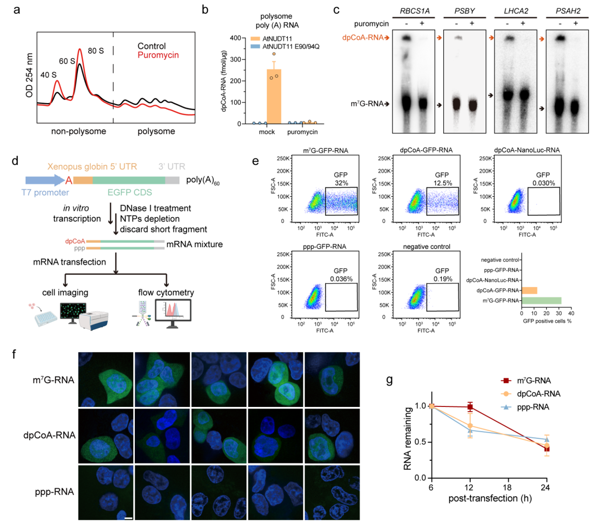
Quantification and transcriptome profiling reveal abundant, dynamic and translatable dephospho-CoA-capped RNAs
Mar. 05, 2026
CLCC1 governs ER bilayer equilibration to maintain lipid homeostasis
Feb. 26, 2026
Complement C3 recognition by C3 convertases
Feb. 21, 2026
THESEUS1 is a component of the receptor complex for establishing polytubey block in Arabidopsis
Feb. 12, 2026
Soybean RNA polymerases IV and V repress defense response genes and plant immunity
Feb. 10, 2026
The contributions of two fertilization events to the fertilization recovery efficiency in Arabidopsis
Feb. 10, 2026